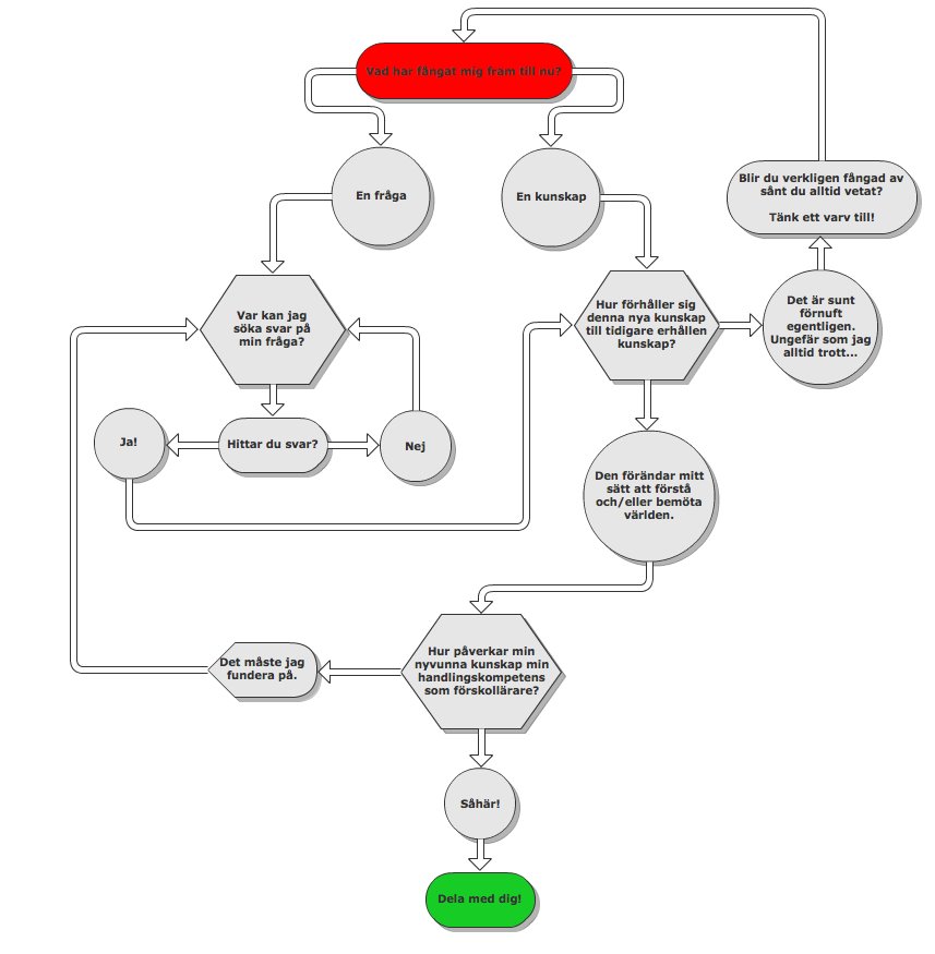
Hur ska vi få studenter att undersöka sådant de inte redan vet? Mikael Björk gjorde ett klickbart flödesschema som jag gärna vill pröva.
Den svåra konsten att ställa äkta frågor. Hur jobbar vi med den inom högskolan?
Hur ska vi få studenter att undersöka sådant de inte redan vet? Mikael Björk gjorde ett klickbart flödesschema som jag gärna vill pröva.
Den svåra konsten att ställa äkta frågor. Hur jobbar vi med den inom högskolan?
Var det två äkta frågor du just ställde? Och är mina frågor äkta? Jag bara undrar. Har du börjat på filosofiska institutionen?
LikeLike
Jag tror att din fråga är äkta.
Kanske är det en yrkessjukdom att jag ibland tror att studenter ställer frågor de redan vet svaret på. Det blir liksom lättare då. Jag misstänker att en del har övat upp en förmåga att läsa av lärarens önskningar under sin skoltid.
Om jag ska vara lite sträng menar jag nog att en riktigt äkta fråga också ska vara avgörande för hur vi väljer att leva våra liv. och vilken syn vi har på oss själva…
Jo, jag kan ha gått vilse under filosofikursen. Snart kommer jag att börja babbla om dialogernas betydelse!
LikeLike
Att kunna läsa av andra är väl ingen dålig sak att kunna. Att spegelneuronerna faktiskt fungerar på folk. Man kan säkert lära sig mycket genom att läsa av sin lärare och förstå vad han vill få fram.
LikeLike
Den färdigheten är tveeggat – jag tycker nog att studenternas skicklighet att läsa av (eller söka ledtrådar) blockerar andra processer. Som att tänka själva till exempel.
LikeLike
Det resonemanget har man kring småbarn också, tyvärr. Och det blir lika tokigt där. Du måste veta något för att kunna kombinera det på ett eget sätt. Så först tittar man på dom som man tror har lite kunskap och insikt, sedan ställer man sig på deras axlar och går vidare. 🙂
LikeLike
Kanske är det just den blicken som skrämmer mig:
– Han vet något…. Men snart står jag på hans axlar!!!
LikeLike
Haha … förutom att man inte vet var man startar(man börjar inte: ALLT är process?) … så finns det två limbon man lätt hamnar i … antingen där man inte finner svar, då snurrar man, runt runt runt, eller där man tror sig bekräfta det man redan vet, där snurrar man också runt runt runt i vaccum igen: finns det en essens, en sensmoral i detta?
LikeLike
Usch nej!
Ingen moral!
Aldrig!
LikeLike
När man klev ut ur lärarutbildningen hade man det där med “äkta frågor”, förförståelse och det eleverna själva ville veta som ett mantra i bakhuvudet.
Arbetsområde: Örat
Vad vet du om örat Stefan? Att man hör med det…
Vad vill du veta om örat Stefan? Öhhh, vetinte… Kanske, öhhh, hur får man öronvax?
Han hade nog lärt sig mer av en gammal hederlig: Läs i boken och svara på frågorna på sidan 38.
Har naturligtvis goda exempel också men den lärardagen har fastnat i minnet.
LikeLike
Många av våra studenter vill ha instuderingsfrågor, och tycks mycket angelägna om att vi talar om vad som är det viktigaste (läs kommer på tentan).
– Va? Kan man göra det själv?
Det handlar mycket om hur vi skolas in. Självförtroende är liksom själva grejen.
En del kunskaper kanske lyfter självkänsla? Jag hoppas barnet i ditt exempel hittar sitt öra så att h*n han experimentera….
LikeLike
Man behöver ingångar: vad är viktigast. Sedan har man något att bygga djupare kunskap på. För vad gör du när du är helt ny inom en bransch? Du kan inte orientera dig. Någon måste peka i någon riktning. Förhoppningsvis har man förstått grejen till avhandlingen är klar. 😉
LikeLike
Det kanske är dumt att polarisera men jag är fascinerad av den sokratiska vinkeln – vet jag vad det är jag inte vet?
Vill jag veta det?
LikeLike